DER WEG DER EINHEIT

Der undifferenzierte Sinn ist der wahre Sinn.

  • Startseite
  • Über uns
    • Was ist der Weg der Einheit?
    • Grundsätzliches zum Weg der Einheit
    • Die Geschichte des Weges der Einheit
    • Biografie des Seniorobermeisters Gao Binkai
    • TCW Schule – der Herausgeber des Blogs
  • Events/News
  • Galerie
  • Kontakt/Impressum
    • Kontakt
    • Impressum
  • Spende
  • Blog
  • Was ist das DAO?
  • Die Kosmologie
  • Die Drei Schätze Herzenslehre
  • Zur Praxis
  • Leitsätze
  • Literaturen
    • Anekdoten
    • Wie kam der Buddhismus nach China?
    • Die Koans zur Genealogie des Zen- oder Chan-Buddhismus
    • Herzsutra
    • Podiumsutra – auserwählte Zitate und Kommentare
    • Relevante Klassiker
    • Zitate der Meister
  • Publikation

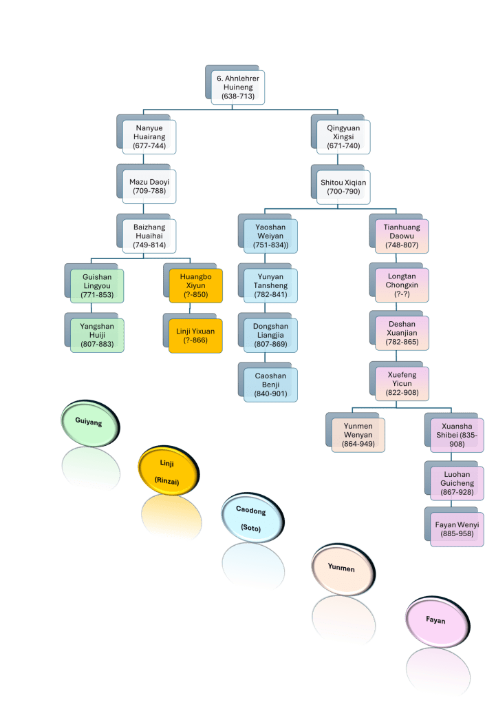
Organigramm zur Genealogie der Gründer des Zen- oder Chan-Buddhismus

Die Koans zur Geschichte des Zen- oder Chan-Buddhismus

Sharen mit:

  • Auf X teilen (Wird in neuem Fenster geöffnet) X
  • Auf Facebook teilen (Wird in neuem Fenster geöffnet) Facebook
Gefällt mir Wird geladen …
  • Facebook
  • Instagram
  • Twitter
  • YouTube
  • Bluesky
  • Telegram
  • WhatsApp
Follow DER WEG DER EINHEIT on WordPress.com

Kategorien

  • Anekdoten (115)
  • Buddhismus (187)
    • Abahndlung zum Zehn-Stufen-Sutra (7)
    • Abhandlung der Mittleren Betrachtung (1)
    • Abhandlung der Vollkommenen Weisheit (6)
    • Abhandlung zur Shunyata (Leerheit) von Sengzhao (1)
    • Angulimala Sutra (1)
    • Buddhismus China (67)
    • Chan (Zen) Gedichte (1)
    • Chan- (Zen-) Buddhismus (67)
      • Koan/Gong-An (28)
    • Herzsutra (36)
    • Kumarajiva (2)
    • Lankavatarasutra (8)
    • Lotussutra (1)
    • Maha Parinirvana Sutra (4)
    • Nagarjuna (8)
    • Palikanon – Nikayas (Agamas) (9)
    • Podiumsutra (32)
    • Samdhi-Nirmocana-Sutra (6)
    • Srimala Sutra (2)
    • Tathagatagarbha Sutra (1)
    • Vimalakirti Nirdesa Sutra (3)
  • Christentum (4)
  • Dao (7)
  • Daoismus / Taoismus (22)
    • Die Lehre des Mystischen (5)
    • Laozi/Laotse (3)
    • Zhuangzi/Dschuang Dsi (3)
  • Der Weg der Einheit (9)
  • Drei Schätze Herzenslehre (5)
  • Erfahrungsberichte/Events/News (22)
  • Gedichte (1)
  • Konfuzianismus (9)
    • Konzi/Konfuzius (1)
    • Mengzi/Mencius (1)
  • Kosmologie (1)
  • Meditation (4)
  • Nicht zugeordnet (1)
  • Philosophie (3)
    • Stoa/Stoizismus (3)
  • Rezensionen (8)
  • Zitate und Sprüche (167)
    • Zitate der Meister (164)
      • Zitate des Seniorobermeisters (53)

Gib deine E-Mail-Adresse ein, um diesem Blog zu folgen und per E-Mail Benachrichtigungen über neue Beiträge zu erhalten.

Top-Beiträge und Top-Seiten

  • Herzlich Willkommen zum Weg der Einheit
  • Kontakt
  • Die 12-gliedrige Bedingungskette
  • Podiumsutra - Kap. 1 (11): Weder Wind noch Fahne bewegen sich
  • Anekdote: Wem gehört dann dieses Geschenk?
  • Podiumsutra - Kap. 1 (12): das Buddha-Dharma ist kein dualistisches Phänomen
  • Praxis inmitten des Alltaglebens
  • Zitate der Meister
  • Herz Sutra - Text auf Deutsch und Chinesisch + Kommentar
  • Anekdote: Der Zen-Meister und das uneheliche Kind

Aktuelle Beiträge

  • Praxis inmitten des Alltaglebens
  • Anekdote: Das Küken und die Schnecke: Die Last der falschen Sicherheit
  • Wer jegliche Anhaftung loslässt, erlangt wahre Größe
  • Anekdote: Die Atmung der Schildkröte
  • Aufrecht im Leben stehen und das Dao praktizieren
  • Anekdote: Das Geschenk der Provokation
  • Schenke der Welt dein wahres, unverfälschtes Herz
  • Anekdote: Der Stein des Ewigen Frühlings
  • Dieses „Etwas“, das dir von Natur aus innewohnt
  • Anekdote: Steinlast und Erleuchtung – Milarepas Reise

Autoren

  • Alois Peterwagner
  • Florian Robert Feld
  • Xuexia Qu
  • Pascal Hauser
  • Maryia Zhuk
  • Ursula Presslauer
  • Mingqing Xu
  • Alexander Maurer
Bloggen auf WordPress.com.
  • Abonnieren Abonniert
    • DER WEG DER EINHEIT
    • Schließe dich 146 anderen Abonnenten an
    • Du hast bereits ein WordPress.com-Konto? Melde dich jetzt an.
    • DER WEG DER EINHEIT
    • Abonnieren Abonniert
    • Registrieren
    • Anmelden
    • Kurzlink kopieren
    • Melde diesen Inhalt
    • Beitrag im Reader lesen
    • Abonnements verwalten
    • Diese Leiste einklappen
 

Kommentare werden geladen …
 

    Datenschutz & Cookies: Diese Website verwendet Cookies. Wenn du die Website weiterhin nutzt, stimmst du der Verwendung von Cookies zu.
    Weitere Informationen, beispielsweise zur Kontrolle von Cookies, findest du hier: Cookie-Richtlinie
    %d